鳞状细胞癌(SCC)是一类高异质性、高侵袭性的恶性肿瘤,涵盖肺、头颈部、食管、宫颈等多个部位亚型,其全球高死亡率给临床诊疗带来巨大挑战。尽管环境与遗传因素被证实参与肿瘤发生,但背后的分子突变机制尚未完全阐明,成为制约精准治疗发展的关键。突变特征(Mutational Signatures)作为刻画肿瘤基因组变异过程的分子印记,能精准反映内源性代谢、外源性暴露等致癌因素的作用规律,为解析肿瘤异质性、挖掘预后标志物提供了全新视角。然而,现有研究多局限于单一癌种,缺乏跨器官SCC亚型的系统性比较,其与临床结局、驱动基因的关联机制也亟待深入解析。

近日,中国医学科学院肿瘤医院李文斌教授、应建明教授团队在《Holistic Integrative Oncology》在线发表题为“Substitution mutational signatures across pan‑squamous cell carcinomas”的研究论文,首次对四大鳞状细胞癌亚型开展泛癌水平的突变特征系统性分析,揭示了共享及亚型特异性的突变特征谱,并明确了突变特征与临床预后、驱动基因突变的关联规律,为鳞状细胞癌的预后分层和个性化治疗提供了全新的分子标志物与理论依据。
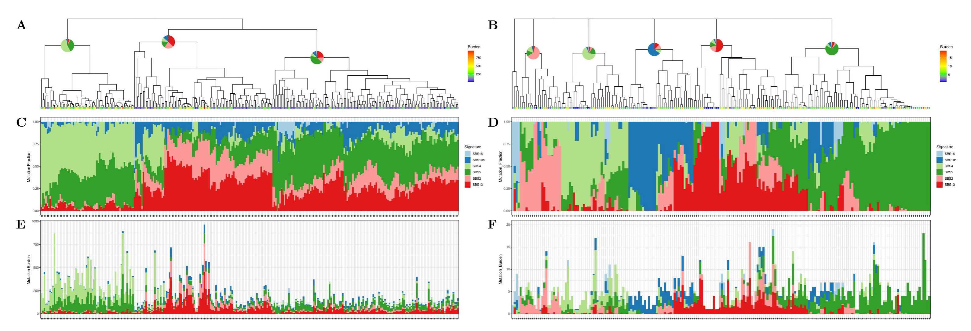
研究团队开展大样本多队列分析,整合 16 个公共队列的 3266 例测序样本,涵盖肺鳞癌(LSCC)、头颈部鳞癌(HNSC)、食管鳞癌(ESCC)、宫颈鳞癌(CESC)四大核心亚型,同时结合中国医学科学院肿瘤医院 NCC-CLINDx 真实世界临床队列的684例鳞状细胞癌靶向测序数据进行验证,形成了目前样本量较大、覆盖亚型最全面的鳞状细胞癌突变特征研究体系。基于 COSMIC v3.3 数据库,团队鉴定出 8 个代表性单碱基替换突变特征,明确了共有与亚型特异性特征:APOBEC 家族相关 SBS2/SBS13、衰老相关 SBS5 为四大亚型共有核心突变,反映保守致癌机制;烟草相关 SBS4、复制相关 SBS16 等则呈亚型特异性,且各亚型突变特征占比差异显著,如宫颈鳞癌以 APOBEC 特征为主,肺鳞癌中烟草相关 SBS4 占比最高。
研究进一步挖掘突变特征的临床价值,发现其与临床指标、生存结局、驱动基因突变密切相关。吸烟相关的 SBS4 特征具组织特异性,头颈部鳞癌中吸烟者的 SBS4 负荷显著更高,肺鳞癌则无此关联,且头颈部鳞癌不同亚部位的突变特征分布各有特点。生存分析中,SBS16 是食管、头颈部、肺鳞癌的不良预后标志物,SBS10b 则对宫颈鳞癌有保护作用;头颈部鳞癌还可依突变特征分为三大亚型,为精准分层治疗提供新方案。驱动基因层面,突变特征与 PIK3CA、TP53 等关键癌基因突变呈特异性关联,且 PIK3CA 存在特征依赖性的突变热点偏移,这一规律在四大亚型中均稳定存在。
该研究系统描绘了泛鳞状细胞癌的突变特征全景,证实突变特征可作为预后评估和个性化治疗的潜在生物标志物,为理解其分子异质性和致癌过程提供新视角。研究团队指出,未来需优化分析方法,推动突变特征检测向临床常规应用转化,基于突变特征对高肿瘤突变负荷肿瘤精细分层,有望弥补传统标志物不足,为鳞状细胞癌免疫治疗疗效预测提供更精准依据,助力其诊疗迈入分子精准时代。
李文斌教授和应建明教授为本文的共同通讯作者,中国医学科学院肿瘤医院病理科王顺、北京协和医学院/中国医学科学院肿瘤医院硕士研究生赵国炜为共同第一作者。本研究得到国家自然科学基金(82541023)、北京市自然科学基金(JQ24045)、首都卫生发展科研专项(2024-2-40211)、中国癌症基金会北京希望马拉松专项基金(LC2022L02)、中国医学科学院医学与健康科技创新工程等多项基金项目(2021-I2M-1-066,2023-I2M-C&T-B-083)联合支持。
原文链接:https://link.springer.com/article/10.1007/s44178-026-00229-0