中国抗癌协会
立即下载App
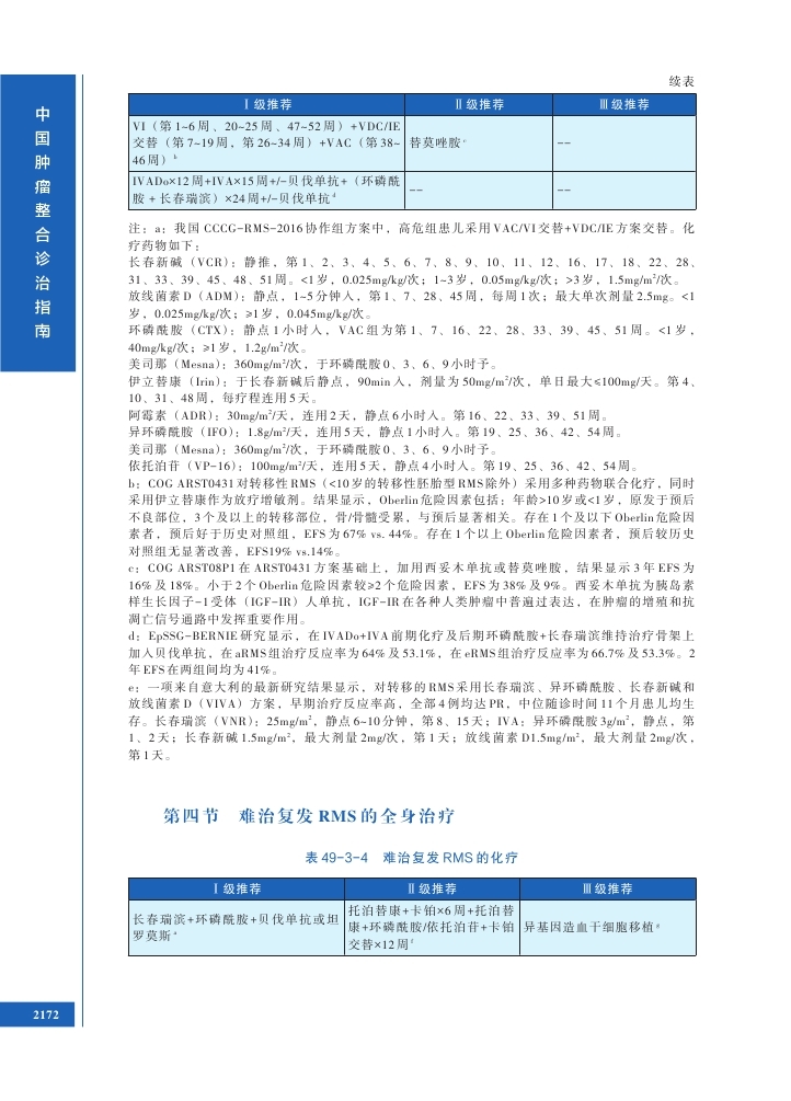
中国肿瘤整合诊治指南(CACA) 儿童及青少年横纹肌肉瘤
来源:小儿肿瘤专业委员会
更新时间:2026-03-22
版本:V1.0_2022(20220331)
继续浏览精彩内容
CACA APP
中国抗癌协会客户端
下载